皇冠代理
热门标签

皇冠信用网怎么租_“猪肝红”预警!有人深圳出发,15小时还没出广东…

时间:2025-10-02   阅读:4528   评论:152

皇冠足球管理平台出租(www.huangguan.hk)-会员开户_登3代理)皇冠信用网/—开会员账号—皇冠信用网招登1登2登3管理皇冠信用网皇冠代理出租)国庆假期高速“堵堵堵”皇冠信用网怎么租!

有人深圳出发15小时还没出广东

话题直接冲上热搜

皇冠信用网怎么租_“猪肝红”预警!有人深圳出发皇冠信用网怎么租,15小时还没出广东…

就在昨天

至少几百人被堵到在后台表示

“再这样下去都能在路上吃月饼皇冠信用网怎么租了...”

今天(10月1日)上午

深圳车主安先生告诉第一现场记者

自己昨天中午12点

从深圳宝安福永出发回湖南邵阳

到今天凌晨3点左右

开皇冠信用网怎么租了15个小时还没出广东

展开全文

路上车流量非常大

大大小小的事故也不少

一堵车

车辆排起的长龙就有一二十公里

特别是在二广高速路段

堵皇冠信用网怎么租了很久

皇冠信用网怎么租_“猪肝红”预警!有人深圳出发皇冠信用网怎么租,15小时还没出广东…

安先生说

皇冠信用网怎么租他今天早上9点左右才到

600多公里足足走皇冠信用网怎么租了21个小时

而在非节假日

正常情况下只需约7小时

“预判了皇冠信用网怎么租你的预判

却没躲过集体预判”

高速上演预判式拥堵

“聪明人”全凑成“鸳鸯锅”

网友反映

除了广东地区皇冠信用网怎么租,全国其它省市各大高速

也堵作皇冠信用网怎么租了一团

不少网友表示

“原来回回堵的都是同一批大聪明”

“4.8公里堵75分钟认真的吗皇冠信用网怎么租?”

皇冠信用网怎么租_“猪肝红”预警!有人深圳出发皇冠信用网怎么租,15小时还没出广东…

高速服务区已全是“泡面人”

10月1日从广东交警获悉

当日9时30分

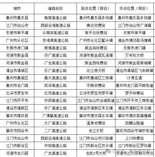
全省高速通行缓慢长度

超过5公里、时间超过30分钟的点段共19个

江门市4个、河源市3个、云浮市1个

惠州市3个、东莞市2个、清远市2个

广州市2个、肇庆市2个

皇冠信用网怎么租_“猪肝红”预警!有人深圳出发皇冠信用网怎么租,15小时还没出广东…

全省高速公路通行缓慢情况

据广东交通信息

国庆中秋假期首日

高速公路车流量预计约960万车次

封闭服务区(含停车区)

有以下这些

此外,记者还从交管部门了解到,深圳市内出行从每日9时起进入车流高峰,广深沿江高速、沈海高速、深中通道等高速路段,以及梅沙-大鹏片区、深圳北站、宝安国际机场、口岸区域等将出现大车流情况皇冠信用网怎么租。

这个假期

你还准备自驾出门吗皇冠信用网怎么租?

场妹提醒皇冠信用网怎么租,出行前要时刻关注路况

规划好路线哦~

路上的朋友们皇冠信用网怎么租,也要注意行车安全

祝大家假期愉快皇冠信用网怎么租!

部分来源 | 深圳晚报

第一现场记者丨郑志平

来源:第一现场&壹深圳

上一篇:皇冠信用網代理如何申请_歼35确认上国产航发后,印度的天又塌了:巴铁还不满足想要更好的

下一篇:皇冠足球平台代理_今夜,大逆转!特朗普,输了!

网友评论